π User Guide
Welcome to LogLife! Your personal AI companion for tracking goals, journaling thoughts, and building better habits through simple conversations.
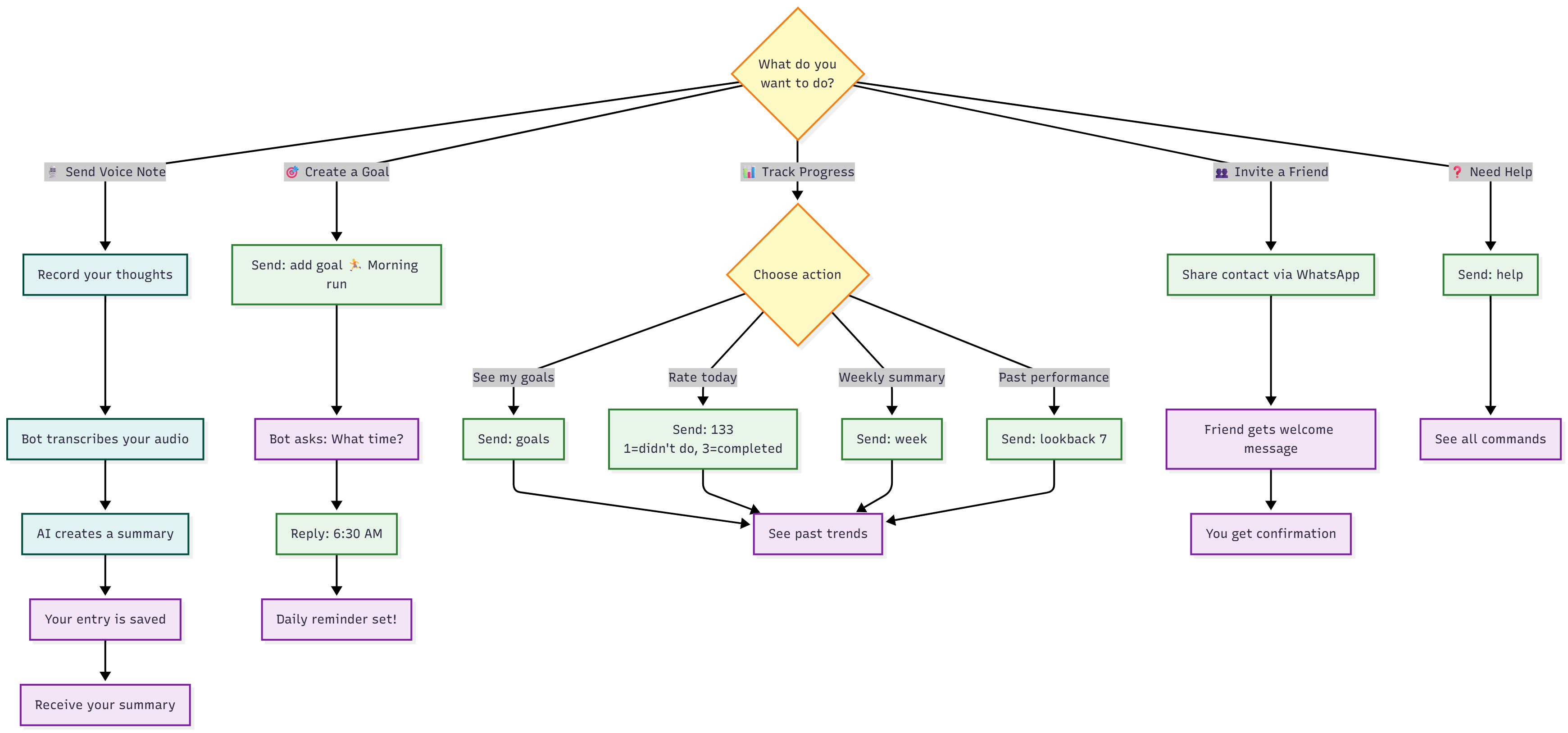
πΊοΈ How It Works
LogLife is designed to be intuitive. Just chat with the bot like you would with a friend.
Legend: π€ Decisions β Actions π Results ποΈ Voice
Tip: Click the image to enlarge.
π Key Features
ποΈ Audio Journaling
Speak your mind. Send a voice note, and LogLife will transcribe it and generate a concise summary. Perfect for brain dumps, diary entries, or capturing ideas on the go.
π― Goal Tracking
Stay on track. Define your daily goals (e.g., "Read 30 mins", "No Sugar"). LogLife will remind you to rate your progress every day, helping you build streaks and consistency.
π€ Referrals
Share the journey. Invite friends simply by sharing their contact card with the bot. They'll get an instant welcome message to start their own journey.
π‘ Quick Tips
- Be Casual: You don't need strict commands. Just say "add a goal to read more" or "here is a voice note".
- Set Reminders: Tell the bot "remind me at 9pm" to set your daily check-in time.
- Check Progress: Ask "how did I do this week?" to get a summary of your performance.
